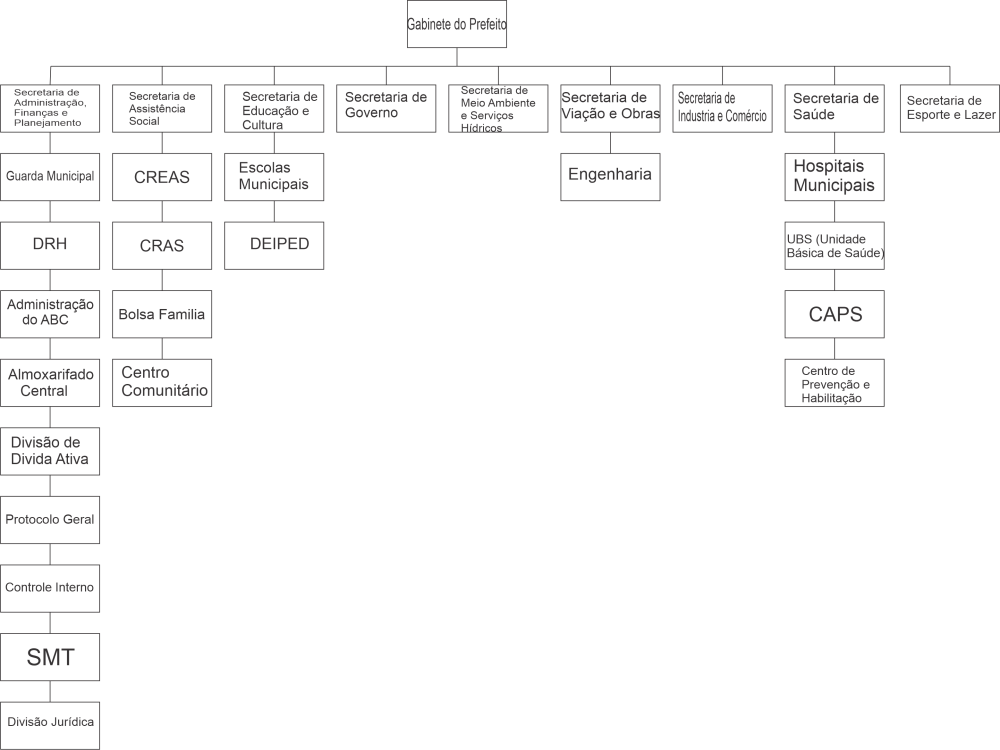
Organograma
CIDADE OCIDENTAL
Fundação: 1976
Aniversário: 15 de dezembro
Gentílico: Ocidentalense
População: 91.767 habitantes
Área: 389,985 km²
Localização: Ver mapa
